成都生物所方光战团队在小鼠社会等级调控的神经机制方面取得进展
来源:生物多样性?;ぶ行?/i>
作者:范艳珠
时间:2025-09-01
社会等级(social hierarchy)是社会性动物中普遍存在的社会结构形式,对动物生存、身心健康和繁殖成功等均有重要影响。社会等级显著影响动物的行为方式、应对策略及适合度。一方面,对个体而言,社会等级与资源获取及个体健康有关,较高的社会等级能增加个体获得优质的生存资源和交配机会,稳定的社会等级可调节和减轻个体间冲突以降低竞争成本。另一方面,对群体而言,通过社会等级确定的支配-从属(dominant-subordinate)关系及通过合作建立的社会支持体系,可维持动物群体社会结构的相对稳定,进而调节个体间冲突以降低群体内竞争代价??杉缁岬燃抖愿鎏褰】怠⒅秩何榷ê臀镏盅有凶偶渲匾囊庖?,因此解析社会等级形成与维持机制一直是神经科学领域的热点问题之一。
既往研究表明,社会等级形成与维持涉及多个脑区、多条神经环路及多种神经递质,其神经机制相对复杂。其中,中缝背核(dorsal raphe nucleus, DRN)五羟色胺(serotonin, 5-HT)系统被证实在社会交互、动机和奖赏等方面发挥重要调节作用;而DRN的γ-氨基丁酸(γ-aminobutyric, GABA)能神经元通过抑制5-HT能神经元活动,进而影响DRN对社交回避、摄食奖赏和睡眠障碍等行为调节,据此推测DRN GABA能神经元可能参与社会等级调控。
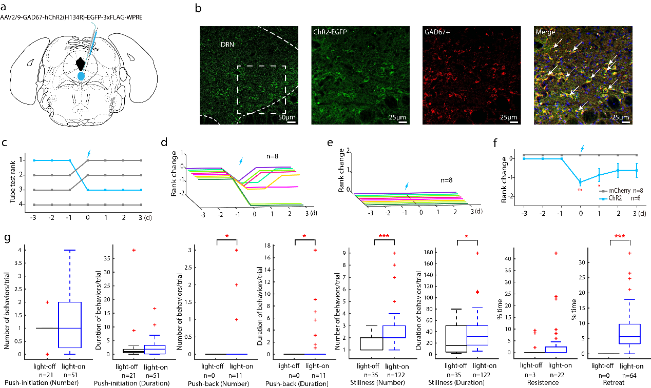
近日,中国科学院成都生物研究所方光战团队综合利用光遗传学、化学遗传学、光纤记录和动物行为学方法探索了DRN GABA能神经元在小鼠社会等级调控中的作用。研究结果显示:DRN GABA能神经元在钻管测试时表现出双相活动模式,即后退时活动显著增加,推挤发起时活动显著减少(图1);光遗传学和化学遗传学激活DRN GABA能神经元导致后退次数增加和社会等级降低(图2),而抑制这些神经元则产生相反效果(图3);说明DRN GABA能神经元对小鼠社会等级具有双向调节作用。
以上结果表明,DRN GABA能神经元参与调控小鼠的社会等级。当前结果为进一步揭示调控社会等级的神经环路和全面理解社会等级的调控机制提供了新的视角。
上述研究以“GABAergic neurons in the dorsal raphe nucleus regulate social hierarchy in mice”为题发表于中科院1区TOP期刊Communications Biology。中国科学院成都生物研究所在站博士后范艳珠和已毕业硕士研究生卢丽娣为论文共同第一作者,方光战研究员为论文通讯作者。该研究得到河南省重大科技专项和国家自然科学基金项目资助。
原文链接:https://doi.org/10.1038/s42003-025-08598-4

图1. DRN GABA能神经元在钻管测试中表现出双相活动模式

图2. 光遗传激活DRN GABA能神经元导致小鼠社会等级下降

图3. 化学遗传抑制DRN GABA能神经元导致小鼠社会等级上升